新華社北京10月26日電
全國人民代表大會常務委員會關于授權國務院在自由貿易試驗區暫時調整適用有關法律規定的決定
(2019年10月26日第十三屆全國人民代表大會常務委員會第十四次會議通過)
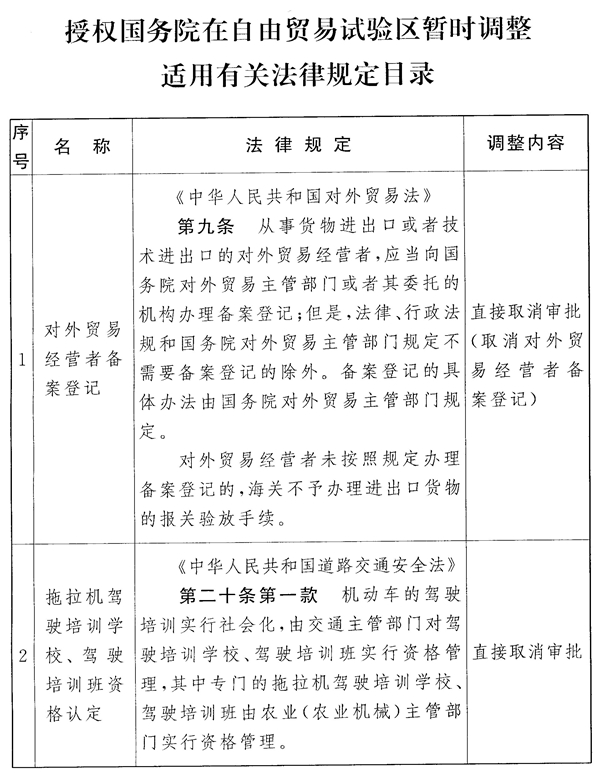
為進一步優化營商環境,激發市場活力和社會創造力,加快政府職能轉變,第十三屆全國人民代表大會常務委員會第十四次會議決定:授權國務院在自由貿易試驗區內,暫時調整適用《中華人民共和國對外貿易法》《中華人民共和國道路交通安全法》《中華人民共和國消防法》《中華人民共和國食品安全法》《中華人民共和國海關法》《中華人民共和國種子法》的有關規定(目錄附后)。上述調整在三年內試行。對實踐證明可行的,國務院應當提出修改有關法律的意見;對實踐證明不宜調整的,在試點期滿后恢復施行有關法律規定。
本決定自2019年12月1日起施行。



相關新聞:
圖集
【糾錯】
責任編輯:
王頔