原標題:高考考生下周一前將領到準考證 今年北京高考考點共設91個;18個易混考點校需要考生和家長特別注意

記者從北京教育考試院獲悉,2018年北京市高考考點共設91個,其中有18個易混考點校需要考生和家長特別注意。6月4日前,高考準考證將發放到考生手中。
準考證上包含11項信息需要考生仔細核對,分別是考生照片、準考證號、考生號、姓名、性別、考點名稱、考點地址、考場號、報考科類、報考科目、外語語種及報名單位。除以上信息外,考生還要仔細閱讀準考證上的注意事項,
18個易混考點需分清
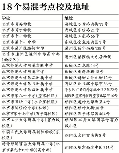
2018年北京市高考考點共設91個,有些考點校容易混淆名稱或走錯校區,考生要分清。
北京教育考試院公布了18個容易混淆名稱或走錯校區的考點名單,共涉及4類。第一類是考點的名稱相似、只有一字之差的考點,比如北京市育才學校與北京市育英學校,北京市十一學校與北京市第十一中學,北京市通州區潞河中學與北京市通州區運河中學。
第二類是同一所大學的各個附中,比如北京師范大學附屬中學、北京師范大學第二附屬中學、北京師范大學附屬實驗中學、北京師范大學第三附屬中學、北京師范大學第四附屬中學。
第三類是同一所學校的不同校區,考生一定要確定去哪個校區考試。比如北京市第八十中學考點設在望京校區、北京工業大學附屬中學考點設在富力城校區、中國人民大學附屬朝陽學校考點設在東校區。
此外,還有一些學校的初、高中部,比如對外經濟貿易大學附屬中學(北京市第九十四中學)考點就設在高中部,考生千萬不要到初中部參加考試。
需要提醒的是,考生和家長不要只看考點名稱,還要注意考點所對應的地址,學校要與地址相一致。因此,考生可以在考試前熟悉考點所在位置,科學合理設計出行方式及路線,提前安排出行時間,每科開考前最好至少提前半小時到達考點。
高考日同工作日“撞車”
記者注意到,今年高考為下周的周四、周五兩天,正好是工作日。考生流會與上班流疊加,造成一定的交通壓力。預計早7時30分至8時30分時段的交通流量會有明顯上升,而該時段恰是高考生趕往考場的高峰時段,部分路段容易擁堵。
北京教育考試院建議,考生及家長要提前規劃好出行時間和路線,盡早出門,避免考試遲到。根據往年情況,高考生出行方式主要有6種,包括步行、騎車、打車、公交車、地鐵、私家車。
其中,如果家離考點路程不太遠,考生可考慮騎自行車,出發前要注意檢查車胎和車閘,記好沿途路線。如果選擇打出租車出行的考生最好提前一天預訂好車,防止第二天不能及時打到車;到達考點后,考生還要帶好隨身物品,切勿將準考證等重要物品遺落在車上。
對于選乘公交車的考生來說,要考慮好出行時間。由于等候公交車的時間不好掌握,考生要比平時提前出發,同時,備好公交卡或零錢。一旦遇到堵車延誤時,考生可變更交通方式。搭乘私家車的考生要事先確定行車路線,預留出堵車時間,盡量避開可能發生交通擁堵的路段。(記者 沙璐)
-
2018年高考安全督查啟動
記者29日從教育部了解到,隨著2018年高考臨近,為整肅考風考紀,營造良好的考試環境,教育部會同國家教育統一考試工作部際聯席會議成員單位,分赴部分省份開展高考安全督查。2018-05-29 18:02:00
-
各地出招嚴防高考作弊 7類物品和iwatch禁入考場
2018年高考已經進入倒計時。依據教育部發布的消息,今年全國高考報名考生人數達到975萬人,比去年增加35萬人。2018-05-29 15:20:22
-
大數據"坑熟客",技術之罪需規則規避
2018-03-02 08:58:39
-
高質量發展,怎么消除“游離感”?
2018-03-02 08:58:39
-
學校只剩一名學生,她卻堅守了18年
2018-03-01 14:40:53
-
有重大變動!騎共享單車的一定要注意了
2018-03-01 14:40:53
-
2018年,樓市會有哪些新變化?
2018-03-01 09:01:20
?